With Industry 4.0 came the next generation of factory automation. This technology was aimed at improving the efficiency of factories with automated machines that operated on fast-moving production lines. But now, with more and more data needing to be transferred across increasingly burdened Ethernet networks, the information can be become slowed or delayed. The results? Less efficient operations and, ultimately, less output – outcomes completely counterintuitive to the original goals. TSN has been developed to overcome these challenges, but it can also be used within a transportation environment to great effect.
The Value of TSN Technology
Up to now, all data transferred across the network had the same priority. If the network was busy, network performance slowed down. Non-critical data, like surveillance video, can clog up the network. This might mean that time-sensitive machine and production line data gets delayed, which – in worst case scenarios – can result in machine malfunction and downtime.
So the question becomes, should all data be treated equally? Absolutely not. There is a great need for time-sensitive data to be prioritized over other data transfers. To accomplish this, the Time Sensitive Networking (TSN) technology was developed to ensure on-time transfers of critical data, even when the network is busy.
At a high-level, here’s how it works. TSN sorts data according to its purpose, sending non-critical data into a queue to travel as traffic will allow. But time-sensitive data goes into the express lane to move immediately to its intended destination.
For example, during a time when your network is busy, video surveillance and condition monitoring data is being transferred over the network at the same time as crucial production-line robotics data. Without prioritization, both data packets will be transferred at the same time. But, if the bandwidth crunch results in even a millisecond of delay in the transfer of the robotic data, the delicate dance of automation on your production line can become out of sync, resulting in desynchronization and, ultimately, downtime for your production line.
TSN in Action: Railway Applications
Any industry with time-sensitive data will clearly benefit from TSN technology. For this blog, let’s take a deeper dive into the transportation industry, which has many time-critical elements to consider.
Traditionally, increasing the capacity on a metro rail network has involved large levels of capital expenditure on the rail infrastructure. Typical solutions to capacity challenges may have involved laying additional running lines, perhaps boring new tunnels and lengthening platforms to enable longer trains to be run. These large civil projects are not only expensive, they are also potentially disruptive to the running of an operational service.
Through the use of exact, real-time, train information, Communication Based Train Control (CBTC) provides a solution to the capacity challenges and avoids the need for many of these expensive and disruptive civil engineering capital projects. Since the data within a CBTC system is safety-critical, an Ethernet network with a high level of reliability and availability is required. In addition, the CBTC communications network is ‘ring fenced’ to guarantee the bandwidth and latency performance criteria. This means that CBTC Ethernet networks exclusively carry the data relating to the safety-critical CBTC application.
At the same time, our requirements for trains have become more demanding. Diagnostic systems now report back to depots before the train arrives for maintenance so that spare parts and tools can be organized. Passenger Information Systems provide us with real-time information during ticketing. Seat reservation systems and WiFi access to the internet or entertainment systems make our journey less stressful. All of these applications also require an Ethernet communications network and a connection between the train and the ground system.

Figure 1 – This chart outlines some of the commonly deployed applications requiring train-to-ground connectivity. Each of these applications requires data transfer between train and a ground system as well as a trackside communications infrastructure.
Prior to TSN technology, rail operators have been running separate wireless Ethernet networks with the sole purpose of handling the safety-critical, time-sensitive data. Then, secondary networks handle less time-sensitive data, such as passenger WiFi access and real-time video surveillance footage. Each network manages its own data and its individual connection between the train and the ground network.
Why go to these extreme measures? That’s just how critical it is that trains can reliably transmit the time-sensitive CBTC data. This set-up prevents data prioritization issues. And while it makes sense for rail operators to take this precaution, considering the safety concerns for passengers, this practice of relying on several individual networks increases both CAPEX and OPEX costs as well as considerably increasing the complexity of the lineside infrastructure.

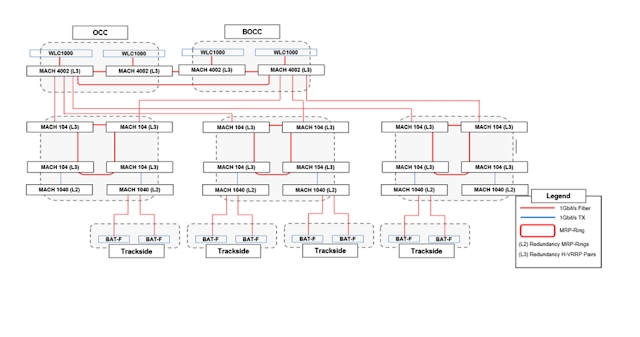
Figure 2 – This diagram shows the complexity and interconnectivity required in half of a typical CBTC Ethernet network. Railway systems are often comprised of several, cumbersome networks. A TSN Network reduces the necessary number of networks down to just one.
TSN technology can simplify this process by keeping all data on the same network. With TSN, deterministic data transmission with standardized Ethernet according to IEEE 802.1 and 802.3 is possible for the first time. If we use TSN to combine the Ethernet networks installed for non-CBTC data with the CBTC network we will eliminate the need for any of these additional, non-CBTC networks. Using TSN to guarantee the transmission latency of the CBTC data allows us to utilize the CBTC network to carry non-CBTC data. There is a significant saving in CAPEX and installation costs as well as a reduction in trackside complexity and hence OPEX costs.
4 Benefits of TSN for Metro Rail Applications
Along with its applications within production lines and railway systems, TSN technology will play an important role in a growing number of communications infrastructures as greater numbers of devices are connected under the Industrial Internet of Things (IIoT) and Industry 4.0 revolution.
As TSN solidifies itself as the next standard in Ethernet, you’ll experience high-value benefits:
-
TSN delivers true, real-time networking.
While Ethernet is loved for its high bandwidth, interoperability and lower costs of maintenance, to date it hasn’t been able to meet the growing needs for data delivery latency and timing. Yet the ability to provide guarantees on data transfer timing is a key requirement for mission-critical applications such as CBTC that rely on network communication. TSN smooths out the timing.
-
TSN technology helps you future-proof.
TSN is not a single technology, but instead an arrangement of many different technologies. While the first, and one of the most important, parts of TSN has now been released as “IEEE 802.1Qbv – Enhancements for Scheduled Traffic”, other specifications will follow in the next 3-4 years.
However, you do not have to wait for all parts of the standard to be released before pursuing TSN technology in your metro communications network! The well-defined IEEE 802.1 standardization process guarantees that each new specification will integrate seamlessly into the existing TSN ecosystem.
-
TSN provides interoperability.
TSN allows for the coexistence of real-time and non-real-time communication on the same network and it supports fault-tolerance and bandwidth reservation. These capabilities fundamentally enhance basic Ethernet technology.
As TSN standards continue to roll out, the result will be a broad interoperability between vendors and the widespread availability of uniform silicon chips that support the technology.
-
TSN will become a foundation for the Rail IoT.
TSN has already become one of the key enabling technologies for the IIoT and Industry 4.0, for example through standardization efforts with OPC Unified Architecture (UA). By combining TSN standards for lower layers of communication with OPC UA standards for higher protocol layers, the result is an open architecture that can be used to fully network even the most demanding production processes.
From individual rail applications to the flexible intelligent communications networks of the future, TSN is a foundation technology that ties everything together.
Wondering how could TSN technology save you CAPEX and OPEX costs? Looking to learn more about how TSN works? Learn more in our latest white paper “Simplifying Rail Metro Ethernet Communications Networks”